国际动态
国际种子联盟2024年种业调查报告
2024年6月至8月,国际种子联盟(ISF)对全球种子行业进行了一项调查,期间收集到来自全球7个地区的200多名种业专家对该行业在过去一个世纪所取得成就以及未来所面临机遇与挑战的见解。此项调查于联合国大会(UNGA 79)、联合国未来峰会和2024年联合国气候变化大会(COP29)举办之前完成,为决策者制定未来几年的气候和发展议程提供了重要参考。以下是此项调查报告的内容:
一、概要
以下内容总结了2024年6月至8月由国际种子联盟(ISF)组织的全球种子行业调查结果。本次调查总共收集了216份回复。总体而言,调查得出以下结论:
(一)成就
国际植物新品种保护联盟 (UPOV) 和绿色革命被认为是种子行业在过去一个世纪所取得最重要的成就。
(二)挑战/威胁
1、近45%的受访者将气候变化列为种子行业所面临的最大挑战。
2、国际贸易、种子流通和相关法规的问题也经常被认为是目前和未来所面临的挑战。
(三)机遇/影响
1、几乎所有受访者都认为,未来很有可能(占比49%)或有一定可能(占比42%)出现新的育种突破,从而加速良种的培育。
2、全球约三分之一的种子行业人士呼吁增加私营和公共部门的投资,并呼吁制定有可预测性和以科学为基础的法规,以最大程度释放行业的创新力。
(四)行动呼吁
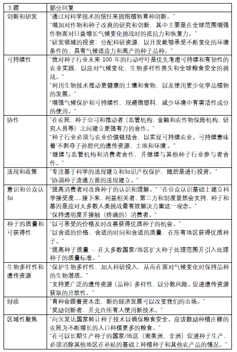
1、受访者围绕九个方面发出行动呼吁:创新和研发、可持续性、协作、监管和政策、意识和公众认知、种子质量和可获得性、生物多样性和遗传资源、财政和区域性聚焦。
2、受访者普遍呼吁建立一个有协作性、可持续和以科学为基础的种子行业,特别是为低收入和中等收入国家提供高质量、有韧性和可获得的种子。
3、他们还呼吁统一监管,并更广泛地提高公众对转基因作物和种子创新的认识和认知。
(五)作物
最大比例的受访者来自蔬菜领域(38%,158名受访者),其次是大田作物(36%,149名受访者),以及饲料和草皮(20%,84名受访者)。
(六)地区
受访者主要基于欧洲地区(28.2%,61名受访者),其次是基于全球范围(23.1%,50名受访者),以及基于南亚/东南亚/东亚(20.8%,45名受访者)。
(七)领域
最大比例的受访者从事研发工作(18%,96名受访者),其次是生产/制造(17%,92名受访者),和领导/管理(15%,83名受访者)。
二、分析
(一)成就
当被问及过去100年种子行业所取得最大的进步时,有32%的受访者(共70人)选择了《国际植物新品种保护联盟公约》(1991年)的建立,该公约更新了植物育种者的权利内容。10% 的受访者(共23人)则认为原版公约(1961年)是行业最大的进步。
紧随其后的是CRISPR技术的发展(占比20%,共43名受访者)和国际植物保护公约(IPPC)的建立(占比19%,共41名受访者)。

回答“其他”的受访者(7.5%,共16名受访者)强调了绿色革命、杂交育种/转基因技术以及改进可持续性/可循环性的重要性。
当被问及种子行业在过去100年中对人类的最大贡献是什么时,最大比例的受访者选择绿色革命/避免饥荒,这其中的受访者占比为34.7%(共75人)。
其次是种子行业的研发(R&D)(占比31%,共67名受访者)和经济增长(占比18.5%,共40名受访者)。

回答“其他”的受访者(1.85%,共4名受访者)都强调了种子行业对粮食安全的总体贡献。
(二)种子行业面临的挑战
当被要求对种子行业面临的最具挑战性问题进行排名时,44%的受访者将气候变化评为首位。其他排名靠前的挑战包括病虫害挑战(这也与气候变化越来越相关)以及国际贸易/种子流通。


生物多样性丧失、知识产权管理/侵权和环境挑战(耕地转化、水资源供应、种子公司集中在较冷气候地域)也被列为该行业面临的挑战。
(三)机遇
当被问及种子行业在未来10-20年内会发生一系列变化或创新的可能性有多大时,新育种技术突破所带来的良种培育加速被认为是最有可能发生的事件。其他被认为有可能会发生的变化或创新包括生物技术作物在低收入国家的主流化,以及获取遗传资源和信息,并分享利益的新全球机制。

参与者所预期的其他变化/创新包括育种技术的进步、对发展中国家的更多关注和知识共享情况的改善。
(四)威胁
当被问及哪些挑战将对种子行业在未来10-20年内支持全球粮食安全的能力构成最大威胁时,前三大威胁都与气候变化的影响密切相关。其中提到的首要挑战是由于气候变化导致的极端天气事件增加,其次是由于气候变化导致的温度升高以及植物病虫害增加,而气温上升则加剧了以上情况的恶化。

其他答案包括私营部门的短期利润聚焦点和生物多样性丧失。
(五)影响
当被问及对推动种子行业进步最具影响力的变化进行排名时,36%的受访者对“进行更多投资”这一项的排名最高(注意:这里包括私营和公共部门投资)。其他排名靠前的变化包括可预测的和基于科学的法规建立以及更多植物科学家的出现。


其他答案包括使用符合道德的流程和法规互通/减少官僚主义。
(六)行动呼吁
当被问及对未来100年种子行业的行动呼吁时,受访者的回答主要围绕九个主题:

以上内容是中国种子贸易协会秘书处对原报告的整理和翻译,如与原文有任何出入,请以原文为准。
原报告的下载链接:https://worldseed.org/wp-content/uploads/2024/09/ISF-seed-sector-survey-results-analysis.pdf