协会动态
中国种子贸易协会第七届会员代表大会暨七届一次理事会在京胜利召开
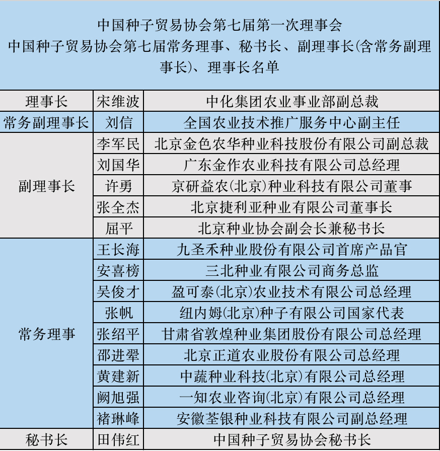
2020年11月30日,中国种子贸易协会(以下简称“种贸协”)在北京顺利召开第七届会员代表大会和七届一次理事会。近120名会员代表参加大会,超过应到代表的2/3,符合法定人数要求。大会通过无记名投票选举产生了中国种子贸易协会第七届理事会53名理事代表,并经七届一次理事会以无记名投票方式成功选举出了新一届种贸协常务理事会成员16名。中化集团农业事业部副总裁宋维波当选种贸协第七届理事长,全国农业技术推广服务中心副主任刘信当选种贸协第七届常务副理事长,田伟红当选种贸协秘书长。农业农村部种业管理司二级巡视员谢焱莅临大会并致辞。应邀参加大会的还有农业农村部种业管理司和全国农业技术服务推广中心的相关领导。
大会由种贸协秘书长田伟红主持,会议听取了由中化集团农业事业部副总裁、大会主席团主席、种贸协理事长宋维波代表第六届理事会作的工作报告、未来规划及财务报告。在工作报告中,宋维波理事长打破了以往传统纸质报告模式,以新颖、生动的方式向与会代表介绍了协会在会员服务、对外交流、政府参谋、社会责任等方面开展的一系列工作以及发挥的重大作用,得到现场的一致认可和赞扬。种贸协贸易工作小组主席刘国华、知识产权保护小组主席许勇、青花菜作物小组主席李占省、甜菜作物小组主席兴旺四位专家分别对各工作小组的近期工作和未来计划进行简要汇报。贸易小组发布进出口诚信自律倡议书,围绕海关二次查验问题、种业引进来和走出去,海南自贸港试点先行等问题展开讨论;知识产权保护小组参与修订《植物新品种维权手册》,制定中荷德共同编制的《中国植物新品种保护工具包》;甜菜作物小组、青花菜作物分别完成《我国甜菜种业调研报告》和《我国西兰花种业调研报告》,为产业发展起到推动作用。
农业农村部种业管理司二级巡视员谢焱代表种业管理司在讲话中首先充分肯定了种贸协在发挥行业自律、多方位推动国际合作、积极参与种业管理司组织的重大调研等方面的努力,对新当选的理事表示祝贺。谢焱指出,我国即将开启全面建设社会主义现代化国家新征程,机遇和挑战都有新的发展变化。新一轮科技革命和产业变革深入发展,国际力量对比深刻调整,国际环境日趋复杂,不稳定性、不确定性明显增加,因此,希望种贸协能够适应新形势,敢于迎难而上,继续担当作为,既要全力打造推介中国品牌的平台,又要共同营造国际合作平台,还要努力做好企业与政府的沟通桥梁。
全国农业技术推广服务中心副主任、中国种子贸易协会常务副理事长刘信代表新当选的协会领导在讲话中首先向新当选的理事长、副理事长、常务理事、理事等表示祝贺!并指出,中国种子贸易协会第七届会员代表大会暨七届一次理事会的胜利召开,是中国种子贸易协会的大事,也是我国种业界的一件大事,必将对推动我国种业治理体系和治理能力现代化建设产生积极影响。刘信副主任对种贸协的品牌价值、社会责任以及担负的我国种业对外交流责任、使命给予充分肯定。同时,他还指出,新时期农业发展对种业发展的要求更高、期望更大,我国种业肩负着筑牢国家粮食安全底线、推进农业高质量发展等重任。新形势下,希望种贸协能够带领国内种子企业做大做强,加强行业自律和规范发展,为发展现代种业、建设种业强国和中国种子“走出去”做出新的更大贡献!
大会还审议通过了《中国种子贸易协会章程》(2020年修订版),宣布成立了海南自贸港工作小组,推举三亚崖州湾科技城管理局自贸港创新合作处负责人陈浩担任小组主席,以实际行动积极响应和助力海南自贸港建设。
此外,种贸协还联合中国种子协会共同制定了《种子进出口企业诚信自律倡议书》,以期提高企业诚信自律意识,推动我国种业高质量走出去,高水平引进来,提升我国种业竞争力,构建和谐、可持续发展的种业环境。田伟红秘书长在大会上宣读了倡议书。安徽荃银种业科技有限公司总经理江三桥和广东金作农业科技有限公司总经理刘国华分别代表出口和进口企业发言,表示坚决响应倡议,做法治种业的建设者、知识产权的守护者、中国品牌的缔造者、可持续发展的坚持者、和谐种业的推动者、社会责任的担当者,共同打造诚信、健康、和谐、可持续法发展的种业发展环境。大会取得圆满成功!
11月30日下午,种贸协举办了以“共克时艰再启航,共创种业新辉煌”为主题的权威专家讲座,邀请了农业对外合作部际联席会议办公室政策创设组副处长刘志颐、农业农村部科技发展中心植物新品种保护处处长崔野韩、全国农业技术推广服务中心种子检验处处长金石桥、农业农村部种业管理司一级调研员吴凯锋、三亚崖州湾科技城管理局自贸港创新合作处处长陈浩等专家从疫情时期下中国农业国际交流合作形势、我国植物新品种保护条例修订进展、种子生产经营许可管理及种子进出口管理政策、质量管理体系与种子认证、海南自贸港种业相关优惠政策等内容为与会代表做了详细解读,种贸协秘书长田伟红代表协会发布了2019年中国农作物种子进出口贸易数据,并针对全球种子贸易和中国种子进出口贸易数据进行详细分析。参会代表纷纷表示本次专家讲座培训内容丰富,收获满满。


中化集团农业事业部副总裁、种贸协理事长宋维波作工作报告

种贸协贸易工作小组主席刘国华(左上)、知识产权保护小组主席许勇(右上)、青花菜作物小组主席李占省(左下)、甜菜作物小组主席兴旺(右下)

农业农村部种业管理司二级巡视员谢焱讲话

全国农业技术推广服务中心副主任、种贸协常务副理事长刘信

安徽荃银种业科技有限公司总经理江三桥

广东金作农业科技有限公司总经理刘国华

投票环节

种贸协第七届常务理事合影

种贸协第七届副理事长合影

种贸协第七届理事长宋维波(中)、常务副理事长刘信(右)、秘书长田伟红(左)合影

中国种子贸易协会第七届常务理事会成员名单